咨询热线:13238829206
首页
红外探测器
实用案例一
实用案例二
实用案例三
实用案例四
红外镜头
电动微纳电控位移台使用说明
手动微纳电控位移台
高光谱成像
激光加工
全部产品
锑化铟红外热成像探测器与定制服务
超快与连续激光加工系统
红外光学镜头(电动调焦与连续变焦)
高光谱成像
光学平台与配件
运动控制
光学元件与成像
光机器件
智能互联系统应用
关于我们
联系方式
联系方式
光学分析仪器
光学分析仪器
锑化铟红外热成像探测...
超快与连续激光加工系...
红外光学镜头(电动调...
高光谱成像
光学平台与配件
运动控制
光学元件与成像
光机器件
智能互联系统应用
高光谱成像
当前位置:
首页
>
全部产品
>高光谱成像
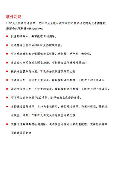
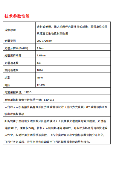
无人机载短波红外高光谱成像系统
详细说明
产品概述
下一条:
无人机载叶绿素荧光成像系统
联系电话
13238829206
19202431236
微信扫一扫
关闭返回